Оптимизируйте бизнес с нашими автоматизированными решениями!
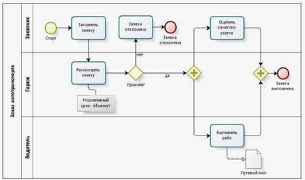
Предлагаем услуги по созданию интерактивных бизнес-графиков (дашбордов), которые помогут вам визуализировать и анализировать ключевые бизнес-данные. Также осуществлем оцифровку бизнес-процессов с использованием нотации BPMN, что позволяет оптимизировать операции и повысить эффективность вашей компании. Давайте вместе преобразим ваши данные в оценку эффективности бизнеса!